Scott, Fiona, Chesworth, Liz, Kontovourki, Stavroula, Murcia, Karen, Murris, Karin, Balnaves, Kim, Bannister, Cath, Christofi, Anna Maria, Kuria, Daniel, Maditsi, Kwakwadi, Menning, Soern Finn, Neokleous, Theoni, Peers, Joanne, Roscoe, Shabana, Samuels, Vanessa, Scott, Carol, Caetano-Silva, Giovanna, Tsoukka, Anastasia, Wang, Yao, Woodward, Nadia and Trzebiatowski, Cat (2025) ‘I just go headbutt a tree or something’: Children’s contextualised digital play drivers and subjective well-being in the UK, South Africa, Australia and Cyprus. New Media and Society. ISSN 1461-4448 (In Press)
Preview |
PDF (PDF/A)
I just go headbutt a tree or something- Children’s contextualised digital play drivers_RoscoeS_AAM_accessible.pdf - Submitted Version Available under License Creative Commons Attribution. Download (386kB) | Preview |
Preview |
Image (PNG)
Figure 1 Overview of study approach data and analysis.png - Supplemental Material Download (379kB) | Preview |
Preview |
Image (PNG)
Figure 2 Research visits, timing, data generation and equipment.png - Supplemental Material Download (1MB) | Preview |
Preview |
PDF
Figure 3 Deductive coding framework.pdf - Supplemental Material Download (53kB) | Preview |
Preview |
Image (PNG)
Figure 4 Excerpts and coding examples.png - Supplemental Material Download (871kB) | Preview |
Preview |
Image (PNG)
Figure 5 Eight aspects of subjective well-being well-designed digital play can support.drawio.png - Supplemental Material Download (136kB) | Preview |
Preview |
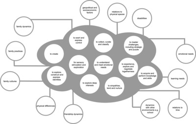
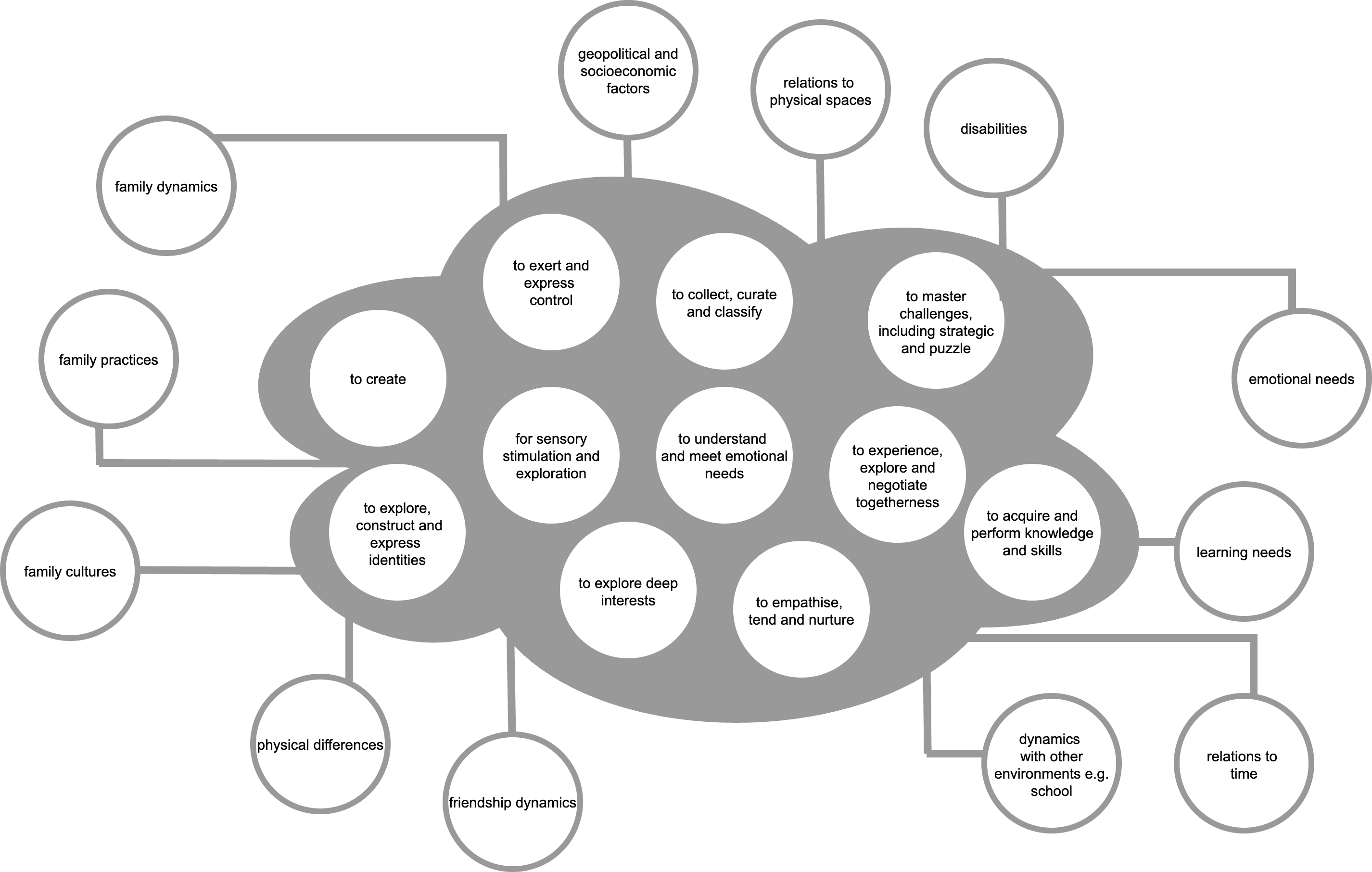
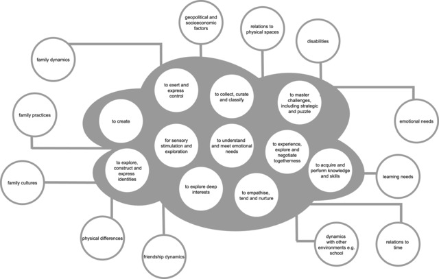
Image (PNG)
Figure 6 Eleven contextualised drivers of children's digital play.drawio.png - Supplemental Material Download (519kB) | Preview |
Preview |
Image (PNG)
Figure 7 Mapping of children's digital play drivers and past models of motivation.drawio.png - Supplemental Material Download (1MB) | Preview |
Abstract
The relationship between children’s digital play and well-being remains under-researched, with debates often polarised and limited by a lack of holistic studies in diverse global contexts. This article draws on empirical data from an ecoculturally-informed study of children’s (6–12) digital play in the UK, South Africa, Australia and Cyprus to examine how individual and contextual circumstances influence children’s self-led digital play choices and practices. We theorise ‘contextualised digital play drivers’ - understood as children’s own accounts, or adults’ interpretations, of the deep interests, needs and desires their play appears to fulfil. This approach moves beyond dominant lenses focused on individual autonomy, offering a more situated reading acknowledging the individual and contextual circumstances shaping digital play. Eleven contextualised digital play drivers are identified and discussed in relation to children’s well-being. The article concludes with implications for game designers, educators, families, policy and research methodology.
| Item Type: | Article |
|---|---|
| Keywords: | Children; digital play; contexts; well-being; international; ethnographic; motivations; videogames |
| Subjects: | Psychology |
| Date Deposited: | 05 Jan 2026 |
| URI: | https://repository.uwl.ac.uk/id/eprint/14403 |
Downloads
Downloads per month over past year
Actions (admin access)
![]() |
Lists
Lists