Hossain, Jahangir, Saeed, Nagham ORCID: https://orcid.org/0000-0002-5124-7973, Manojkumar, Rampelli, Marzband, Mousa, Sedraoui, Khaled and Al-Turki, Yusuf
(2023)
Optimal peak-shaving for dynamic demand response in smart Malaysian commercial buildings utilizing an efficient PV-BES system.
Sustainable Cities and Society.
Preview |
PDF
Optimal Peak-Shaving for Dynamic Demand Response for publication.pdf - Accepted Version Download (922kB) | Preview |
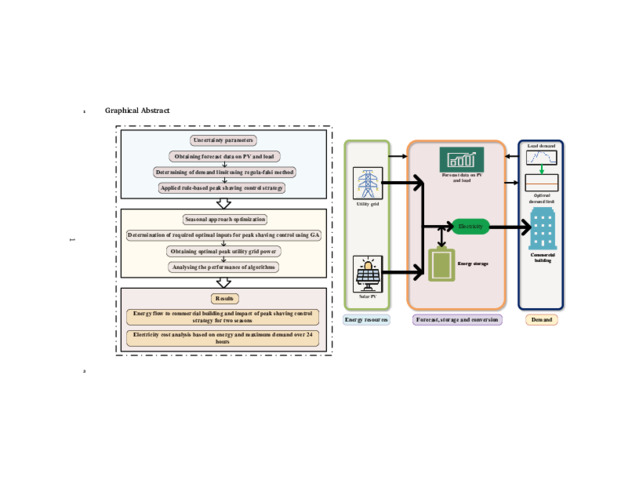
Abstract
Reducing peak demand on the utility grid benefits both grid operators and consumers. However, achieving this goal while maintaining human comfort presents a significant challenge. This study proposes the deployment of an energy-efficient grid-connected solar photovoltaic (PV) and battery energy storage (BES) system to perform peak shaving. We employ an optimal rule-based control strategy that considers day-ahead PV power and load demand predictions, along with a daily load profile limit, specifically designed for the C1 tariff in Malaysian Commercial Buildings. The peak shaving control strategy proactively determines optimal schedules for battery charging and discharging, aiming to effectively minimize peak demand. To regulate the daily demand accordingly, we employ a root-finding algorithm to determine the optimal demand limit in conjunction with the formulated rule-based peak-shaving control strategy. The required optimal inputs for the rule-based control strategy are determined using a genetic algorithm, which minimizes peak grid power. We verify the effectiveness of the rule-based peak-shaving method using MATLAB. The results demonstrate significant reductions in both energy consumption and peak demand for different load profiles. Specifically, we achieve a reduction of 19.02%, 20.9%, 4.72%, and 0% in energy consumption, and 42.46%, 49.82%, 40.44%, and 33.1% in peak demand for case studies (CS) 1, 2, 3, and 4, respectively. Furthermore, we observe that the application of the rule-based peak shaving method maintains a state-of-charge (SOC) of the battery at 50% by the end of the day, allowing for day-to-day management flexibility.
| Item Type: | Article |
|---|---|
| Identifier: | 10.1016/j.scs.2023.105107 |
| Subjects: | Construction and engineering > Built environment |
| Date Deposited: | 09 Jul 2024 |
| URI: | https://repository.uwl.ac.uk/id/eprint/12145 |
Downloads
Downloads per month over past year
Actions (admin access)
![]() |
Lists
Lists